Inaka Kyoudai All Endings Guide: Illustrated Walkthrough for Devoted Brother & Sickly Sister's Rural
田舍兄妹 is a super popular sibling life simulation game on DLsite. Players take on the role of an older brother caring for his sickly younger sister Asumi. Through daily interactions, you build bonds and boost stats to reach different endings. This guide covers the complete event tree, ending unlock methods, achievement strategies, FAQ, all CG locations, and full achievement saves including DLCs 1-4 to help you unlock everything easily. Many newbies get stuck because they don't understand event triggers and stat requirements—after reading this, you'll breeze through the game.
Table of Contents
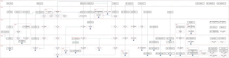
1. Event Tree and Village Map
I've organized all in-game events into a tree diagram, marking each event's prerequisites, successors, location, name, and stat bonuses. Note: If an event has multiple prerequisites, you must complete ALL of them to unlock it. Some in-game event info text has errors—refer to this event tree as the authoritative source.
Here's the village map for easy location reference.
The main game includes 55 normal events and 74 special events (including first-time and Chapter 2/subsequent events—same below), and 60 CGs. Normal events don't list the 6 levels of rest (all rest levels count as one event).
Currently 4 DLCs have been released. Each DLC contains 2 normal events and 6 special events, with 3 CGs. DLC1: Asumi and the Sailor Uniform; DLC2: Asumi and Family Medicine; DLC3: Asumi's Innocence; DLC4: Asumi's Healthy and Wholesome Life.
In Free Mode's Memo section, the Prologue, Opening, and the 5 diagnoses from Onee-sensei, plus the 4 endings, don't count as normal or special events.
Node Color Meanings:
Black indicates normal events.
Pink indicates special events.
Red indicates mandatory events.
Green indicates special effects.
Gradient indicates multiple features.
Special effect events only include Tier3—Buy Phone, which adds one extra deferred inspection chance.
Number Annotations:
X: Normal events only—Happiness increase.
X1 X2: Normal events only—Happiness increase and max HP increase.
X1/X2: Special events only—First-time and Chapter 2/subsequent max HP increase.
X1 X2/X3: DLC special events only—First-time happiness increase, first-time and Chapter 2/subsequent max HP increase.
2. Ending Unlock Methods
This game has four endings:
BE: HP hits zero or fails inspection
NE: Happiness < 300, max HP ≥ 300
HE: Happiness ≥ 300, max HP 300-399
TE: Happiness ≥ 300, max HP ≥ 400
Unlocking any ending besides BE counts as clearing the game.
Main Story TE Clear Method
The TE clear has low margin for error and requires near-optimal stat management. Here's my TE clear method. I only did main story events—if you have DLCs, doing those events should make it easier.
Tier0 to Tier3 Strategy:
1. Prioritize upgrading the bedding, and buy the electric bicycle in Tier2.
2. In Tier3, buy the phone to get one deferred inspection chance.
3. Focus on combat development, climb the tech trees at points 2 and 3 to ensure you pass inspections.
4. Do a few events that unlock Tier4 normal scenes.
5. Don't do Chapter 2/subsequent special events, and don't do events with low stat bonuses.
6. The required max HP to pass Tier0-Tier3 inspections are 30, 60, 100, and 180 respectively.
Tier4 Strategy:
1. Save right at the start.
2. Upgrade the bedding as soon as possible.
3. Use all 3 deferred inspections, and save immediately after deferring.
4. Prioritize stat bonuses in normal scenes to grind happiness to 300 points—happiness first.
5. Keep climbing the tech tree, do high-bonus events, avoid or minimize Chapter 2/subsequent events, and grind max HP to 400.
6. When sister status is Friendly, prioritize max HP grinding; when Normal, prioritize normal events (because Tier4 costs are high).
7. If sister status is poor, do slightly lower-bonus events or rest.
See the next section for save/load (SL) methods. Make full use of Jump to Next Choice and fast-forward. You can also set Text Settings → Skip Read Parts → Skip.
Players can also use CE, Mtool, or other mods to meet clear conditions.
3. Sister Status Explanation
Sister status has 5 types, likely calculated from happiness with a pseudo-random seed based on event stat bonuses:
Poor Health: All event costs +50%
Fatigued: All event costs +20%
Normal: No effect
Happy: All event costs -20%
Friendly: Special costs -50%
Sister's next-day status only depends on the current day's event bonuses. Long-term status patterns are unpredictable. So for save/load (SL) grinding, two strategies:
1. Go back one day and execute events with different stat bonuses.
2. Go back several days and change the event execution order.
After happiness exceeds 300, the chance of getting good status increases significantly—grind happiness first. Thanks to Bilibili user "今天你探草了吗" for this suggestion.
4. Achievement Guide
Complete all events in the event tree (including Chapter 2/subsequent) and unlock all 4 endings to get most achievements. Remaining achievements:
Asumi's max HP reached 500: Very simple—upgrade bedding and maintain Friendly status with sister.
Asumi's happiness reached 400: Don't slack early, first grind max HP to 180 to pass Tier3, then in Tier4 grind happiness to 400. Take the BE route—no need to clear the game, doesn't affect achievement unlock.
Clear the game without rejecting any diagnosis: Don't slack early, upgrade bedding and climb the tech tree quickly to achieve NE.
5. FAQ
Q1: I bought the game on DLsite but it's not in Chinese? How do I set the language?
A: Please select the language on the purchase page before buying—it cannot be changed in-game.
Q2: What does installing DLC do?
A: Each installed DLC adds 3 CGs and 2 achievements.
Q3: Can't find DLC events.
A: First check CG Gallery count to ensure DLC is installed correctly. If you loaded an old save, execute any event once to refresh and they should appear.
Q4: Why can't I find events?
A: You can flip pages at the same location—just pick the one you want to do.
Q5: How do I upgrade bedding? It won't upgrade past level 3.
A: Check the leftmost part of the event tree and the TE clear strategy section—it's written there.
Q6: Where is the network setting?
A: Right side of the map, Outdoor Water Well—understand the water well as a concrete block with pumping function.
Q7: Sister keeps getting Fatigued, what do I do?
A: SL grind for better status. Happiness above 300 increases good status probability.
Q8: Can't find variable addresses with CE modifier—please help.
A: The address changes every launch—execute more events to narrow the search range. Or use Mtool and other tools.
Q9: How many CGs are there exactly? Internet says 74 but I can't count that many.
A: 37×2=74 is correct for main story (Friendly CGs have duplicates). More CGs will be added with future DLCs. Check my pinned comment for CG issues, I'll update it promptly.
Q10: I don't want to leave my sister.
A: Set a nice CG as your desktop wallpaper; download the songs to listen to; wait for merch sales; record sister's voice lines and set them as Windows notification sounds, etc.
6. Update Log
25/04/05: V1, original text-image guide, now deleted.
25/04/07: V2, original final text-image guide, now deleted.
25/04/09: V3, revised images, added T1-Repair Generator successor connection line.
25/04/25: V3.1, added complete CG location guide.
25/05/02: V4, revised images, added DLC1 content. Added FAQ.
25/05/03: V5, revised images, boxed DLC sections, changed gradient colors, revised image descriptions; added more Q&A.
25/10/08: V6, revised images, added DLC2 content, revised FAQ.
25/12/23: V7, revised images, added DLC3 content.
25/12/24: V7.1, revised images, corrected DLC3 event locations.
26/01/11: V8, revised images, added DLC4 content.
Thanks for reading! Please point out any errors. Discussion and feedback welcome.
Related Articles
- Summer Pockets Complete Route Guide, SPRB Resources Download and Recommended Play Order
- Amairo Chocolate 1+2 Complete Walkthrough Guide - 100% Route Clear & CG Unlock
- A Profile of the Forbidden Medicine: Complete Walkthrough Guide | Gin Iroha Sakuya Route & True End
- Saya no Uta All Endings Walkthrough: Three Bad Ends and True Ending Guide
- Tsuki ni Yorisou Otome no Sahou Steam Walkthrough - Complete Luna, Yuhil, Minato & Mizuho Route Guid
- Ripples Walkthrough: Complete CG & Hidden Render Unlock Guide
- Inaka Kyoudai All Endings Guide: Illustrated Walkthrough for Devoted Brother & Sickly Sister's Rural
- Complete Guide for Mega Cup Researcher: Chapter 1 300K Gold Speedrun, All Word Locations & Event Tri
- Totono Walkthrough Complete Guide - All Routes & Dimensional Prison Loop Mechanism Explained
- Yosuga no Sora Full Walkthrough - All Routes Guide for Nao, Akira, Kazuha, Motoka and Sora







